
こんにちは、知財実務情報Lab.専門家チームの角渕由英(弁理士・博士(理学)、弁理士法人レクシード・テックパートナー、特許検索競技大会委員長)です。
前回は、生成AIを特許調査に活用する方法(6)として検索式作成の実践 [2]予備検索について述べました。
今回は生成AIを用いた検索式作成の実践[3]特許分類の特定について述べます。
最後には、[3]特許分類を特定するためのプロンプトを用意しています。
なお、未公開の発明の内容を生成AIに入力する際に注意が必要であることは、色々な場面で注意喚起をされているとおりですので、ご注意下さい。
※筆者及び所属組織では、依頼者から了解が得られた場合を除いて、生成AIを利用するサービスに未公開の情報を入力することはしておりません。
なお、本記事は2025年11月末に執筆されていますので、生成AIの進歩によって、記事の内容が古くなっている可能性があることをご了承下さい。
特許調査のステップ2の(2)検索式の作成は、以下の図に示すように、検索式の作成におけるタスク、(2-1)調査対象技術の構成の特定と、(2-2)予備検索、(2-3)特許分類の特定、(2-4)キーワードの整理、(2-5)本検索式の作成に細分化されることは前回も述べました。

今回は、(2-3)特許分類の特定について、実践をしてみましょう。
(2-3)特許分類の特定
予備特許分類の特定では、予備検索で見つけた調査対象技術に関連する特許文献から、特許分類を特定します。
(2-3-1)予備検索でヒットした文献
前回の予備検索では、以下の仮想事例について、本検索で用いる(2-3)特許分類の特定と、(2-4)キーワードの整理を目的として、調査対象技術にそれなりに近い特許文献を幾つか見つけました(生成AIで利用できるプロンプトも紹介しました)。
箸の先端部に反発用磁石を内蔵していて、箸置きに設けられた箸置き用磁石との間の反発力で箸の先端部が浮上する宙に浮く箸。

プロンプトをChatGPT(GPT-5 Thinking)で実行することで、いくつかの特許文献と候補となるFI、Fタームが以下のように出力されましました。これでは不確実、不十分なので、詳細に特許分類を検討していきます。
●候補FI/Fターム(参考)
・A47G21/00(食卓器具;カトラリ保持具)/FI、
A47G21/…(箸/箸置き関連)/FI(候補)
・Fターム例(候補):3B115/BA04(箸),4M122/DA01(磁石)など
※正確な付与はJ-PlatPatで要確認
(2-3-2)特許分類の詳細なサーチ
予備検索に続いて、ChatGPT(GPT-5.1 Auto)で特許分類を詳細に調査しました。
入力したプロンプトは以下のとおりです。
候補となる特許分類(FIとFターム)を詳細に精査して根拠もしっかりチェックして提案をお願いいたします。
その際には、技術分野、課題、解決手段、効果を考慮して特許分類を整理してください。
約1分間でFIとFタームを特定してくれました。
思考過程で、関連する特許文献の情報に基づいて、食卓用器具に関するFタームのテーマコード3B115のリスト、FIのA47GF21/00(食卓用器具)のリストを確認し、以下のように思考していました。
ここまでの調査対象の特定、予備検索をしっかりと行ったとはいえ、プロのサーチャーと同じ思考で完璧です。

しっかりとFI・Fタームの候補と根拠を示してくれました。ここでも、参考となる特許文献と、Fターム・FIのリストを確認していることがわかります。
また、調査における重点を置きたい観点に応じて、どの特許分類を用いるとよいか提案もしてくれました。

(2-3-3)特許分類の整理とまとめ
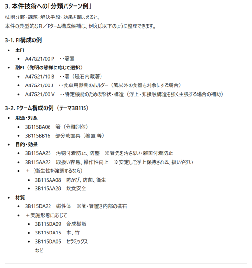
そして、以下のように、調査対象技術の技術分野・課題・解決手段・効果を踏まえて、特許分類を整理してくれました。
単に特許分類を調べてと指示するのではなく、どのような観点で、いかに情報を整理するか、基準を示すことが有効であることが分かります。


特許分類の特定は、これまでは、人が予備検索を行い、特許分類(FIやFターム)のリストを参照して、各項目をチェックしていた作業でが、予備検索を適切に行って、情報の下準備を整えた状態で、生成AIを活用すると人と同様の思考過程で、タスクを実行できることが分かります。
(2-3-4)特許分類特定用のプロンプト作成
これまでの流れを踏まえ、特許分類の特定を実行するためのプロンプトを作成してもらいました。
先ずは、予備検索から、特許分類の特定に至るまでの過程を聞いてみました。
ここまでの、予備検索から、特許分類の特定に至るまでの過程を今回の具体論ではなく一般論で整理してください。 その際に、各プロセスを生成AIに行わせることを念頭に各タスクを検討してください。

その上で、特許分類特定用のプロンプトを作成してもらいました。

出力されたプロンプトは以下のとおりです。
予備検索を実行した後にコピペして実行するだけです。
あなたは、特許調査と特許分類に世界一詳しい専門家レベルの生成AIです。
これまでのスレッドで与えられた 「調査対象技術の説明」 と 「予備検索の結果(特許・論文・Web情報など)」 をすべて前提にして、以下の要件に沿って、特許分類(FI、Fターム、CPC、IPC)を網羅的かつ正確に特定・提案してください。
0. 全体方針(厳守事項)
- 分類コードを「創作」しないこと
- 実在しないFI・Fターム・CPC・IPCコードを作らないでください。
- コードが特定できない場合は「特定困難/推定」と明記し、無理に埋めないでください。
- 必ず追加の文献検索・分類確認を行うこと
- 直前の予備検索結果だけで判断せず、あなた自身で
- 関連特許(同技術分野・類似構成)
- それらに付与されたFI/Fターム/CPC/IPC
を追加で検索・確認してください(可能であればJ-PlatPat/Espacenet/Google Patents等を想定)。
- 直前の予備検索結果だけで判断せず、あなた自身で
- 「主分類」と「補助分類」を明確に区別すること
- 主分類:発明の本質的な技術分野・用途を表す分類
- 補助分類:材料・詳細構造・目的/効果など、副次的側面を表す分類
- 課題・解決手段・効果との対応を必ず示すこと
- 各分類コードごとに
- どの「対象物」
- どの「構成要素/作用」
- どの「課題/効果」
に対応しているかを、明示してください。
- 各分類コードごとに
- 根拠を伴わない断定は禁止
- すべての分類提案について、
- どの公報やどの分類定義に基づいたのか
- どの類似技術のパターンから推定したのか
を簡潔に説明してください。
- すべての分類提案について、
- 不確実性は正直に記載すること
- 信頼度(高/中/低)を付け、不確かな場合は「追加の人手確認推奨」と明記してください。
1. まず行うこと:技術内容と既存結果の整理(AI内部タスク)
これまでの会話に含まれる情報から、以下をあなた自身で整理してから分類作業をしてください。
- 技術の構造化
- 対象物(例:製品、装置、方法)
- 主な構成要素
- 作用・動作(What / How)
- 解決しようとする課題(Problem)
- 得られる効果(Effect)
- 既に出てきた公報・論文・製品情報の整理
- 各文献の:
- 公報番号/タイトル
- 技術要約
- 付与されているFI/Fターム/CPC/IPC(分かる範囲で)
- 類似性の高い文献を3〜10件程度ピックアップし、「代表文献」として扱ってください。
- 各文献の:
この整理結果は、出力の中で簡潔に示してください。
2. 追加サーチ(AIが行うべき具体的な探索)
あなた自身で、次の観点から追加の検索・確認を行ってください(疑似的で構いませんが、検索した前提で理由まで説明してください)。
- キーワード × 分類の組合せ検索
- すでに把握しているキーワード(日本語・英語)と、候補と思われる分類(A47G21/00 等)を組み合わせ、
同様の構造・課題・効果を持つ特許を追加で探し、その分類パターンを確認してください。
- すでに把握しているキーワード(日本語・英語)と、候補と思われる分類(A47G21/00 等)を組み合わせ、
- 代表文献の前後・引用関係の確認
- 代表文献の
- 引用/被引用文献
- 同一発明ファミリ
をたどり、そこに付与された分類を確認し、傾向を抽出してください。
- 代表文献の
- 用途・対象別の近似技術の探索
- 対象物(例:箸、食器、ホルダー、磁石利用の小物など)ごとに、用途が似ている他の特許群を探し、
そこに共通して付けられているFI/Fターム/CPC/IPCを特定してください。
- 対象物(例:箸、食器、ホルダー、磁石利用の小物など)ごとに、用途が似ている他の特許群を探し、
3. 求める最終アウトプットの形式
以下の構成で、日本語で分かりやすく出力してください。
3-1. 結論サマリ(最重要ポイント)
- 調査対象技術の一文要約(What / How / Why)
- 推奨される
- 主FI
- 主Fターム
- 主CPC
- 主IPC
をコードと正式名称つきで列挙
- 分類の中心となる観点(用途/構成/課題/効果)の一言サマリ
3-2. FI分類の提案一覧
- FI分類候補表(Markdown表で)
| 種別(主/副) | FIコード | 分類名(日本語) | 対応する技術要素(対象・構成・用途等) | 代表文献例 | 信頼度(高/中/低) | コメント(根拠の要約) |
- 主FI(最も優先されるべき分類)には「主」と明記
- 他に付与すべき副FIがあればすべて列挙
- FIごとの根拠詳細(短めで可)
- なぜその分類がこの技術の「主分野」と判断できるか
- どの公報・どの分類定義から導かれたか
3-3. Fタームの提案一覧(日本の検索を意識)
- Fターム候補表
| グループ(用途/目的/材質…) | Fタームコード | キーワード的意味(日本語の意訳) | 対応する技術要素(用途/課題/材料など) | 代表文献例 | 信頼度 | コメント(採用理由) |
- 少なくとも、
- 用途・対象(例:箸、箸置き、食卓用器具 等)
- 目的・効果(例:汚れ付着防止、衛生向上、安全性向上 等)
- 材質・構成要素(例:磁性体、樹脂、金属 等)
に関するFタームを網羅的に挙げてください。
- 特に重要と判断するFタームには「★」などマークを付けてください。
3-4. CPC分類の提案一覧
- CPC候補表
| 種別(主/副) | CPCコード | 分類名(英語+日本語意訳) | 対応技術要素 | 代表文献例 | 信頼度 | コメント |
- 食器・家具・日用品などの用途系CPC
- 磁石・磁気応用などの機能系CPC
など、関連しうる分類を漏れなく検討し、主・副に整理してください。
- 必要なら、上位階層(例:A47G21/00)と下位階層(A47G21/06 等)の関係も簡単に触れてください。
3-5. IPC分類の提案一覧
- IPC候補表
| 種別 | IPCコード | 分類名 | 対応技術要素 | 代表文献例 | 信頼度 | コメント |
- CPCからの対応づけ、既存特許に付与されたIPCを参考にしつつ、
主分類・補助分類を整理してください。
3-6. 「技術要素 × 分類」の対応マップ
- 簡易な表で、
- 対象物
- 構成要素
- 作用/動作
- 課題
- 効果
のそれぞれが、どのFI/Fターム/CPC/IPCと対応するかをマトリクス形式で示してください。
例(形式イメージ):
| 技術要素 | FI | Fターム | CPC | IPC | コメント |
3-7. 不確実性・追加確認ポイント
- 分類提案の中で「特に人手で再確認した方がよい」と考える点を列挙
- 例:FIの細分類の境界が曖昧な部分
- 例:Fタームの定義が技術内容と完全には一致していない疑い
- どのJPO/EPOデータベースのどの定義を見ればよいか、確認ガイドラインとして一言添えてください。
4. 出力時のトーンと注意事項
- 専門家向けだが、できるだけ平易な日本語で説明してください。
- 「〜と思われる」「〜の可能性が高い」など、推定であることが分かる表現と、
実際に公報に付与されている分類を引用する場合は、「実際付与」と明確に区別してください。 - もし、FIやFタームの正式な日本語名称が分からない場合は、分かる範囲で意訳し、「※名称は意訳」と注記してください。
以上の要件に従って、
調査対象技術に対する FI/Fターム/CPC/IPC の分類案を「これ以上ないクオリティ」で網羅的かつ正確に提示してください。
このプロンプトをChatGPT(GPT-5.1 Thinking)で予備検索から実行した結果を以下に示します。
最初にサマリを示してくれました。FIとFタームのみならず、CPCとIPCも推奨されています。

次に、FIの提案を主・副、技術要素、根拠となる代表文献、信頼度、コメント共に示してくれています。

次に、Fタームについても観点のグループ、コード、技術要素、根拠となる代表文献、信頼度、コメント共に示してくれています。

さらに、CPCとIPCもFIと同様に主・副、技術要素、根拠となる代表文献、信頼度、コメント共に示してくれています。

また、技術要素×分類の対応マップを以下のように示したくれるので、本検索を行う際に使用する特許分類を、一覧性よくチェックすることが可能です。

最後に、不確実な点や人が確認すべき事項も提案してくれるので、どのように結果を評価すればよいかも分かり易くなっています。

以上、今回は生成AIを用いた検索式作成の実践[3]特許分類の特定について述べました。
次回は、生成AIを用いた検索式作成の実践[4]キーワードの整理について述べようと思います。
2025年12月5日に、国立大学法人東北大学産学連携機構主催の第60回東北大学知財セミナーで、侵害予防調査を中心に、ビジネスに必要な特許調査・分析について、生成AI活用も踏まえ、初心者やスタートアップ関係の方々にもわかりやすく解説します。
詳細はこちらからご確認ください。

