
こんにちは、知財実務情報Lab.専門家チームの角渕由英(弁理士・博士(理学)、弁理士法人レクシード・テックパートナー、特許検索競技大会委員長)です。
前回は、生成AIを特許調査に活用する方法(3)として「生成AIを調査対象の特定に活用すること」について述べました。
今回は、生成AIを検索式の作成に活用することの概論について述べます。
なお、未公開の発明の内容を生成AIに入力する際に注意が必要であることは、色々な場面で注意喚起をされているとおりですので、ご注意下さい。
※筆者及び所属組織では、依頼者から了解が得られた場合を除いて、生成AIを利用するサービスに未公開の情報を入力することはしておりません。
なお、本記事は2025年7月末に執筆されていますので、生成AIの進歩によって、記事の内容が古くなっている可能性があることをご了承下さい。
連載2回目に、生成AIを特許調査に活用する方法の概論の基本原則①~タスクに細分化して適用~として、特許調査に限らず、生成AI活用で大切なことは、業務プロセスをタスクに細分化することであることを述べました。
一般的な特許調査の流れを以下に示します。

この図にあるように、特許調査のステップ2では、(2)検索式の作成をすることになります。
生成AIを用いた特許調査では、簡易的な先行技術調査では、検索式の作成が不要である場面も十分に想定されるでしょう。
生成AIが何をどう探したのか、検索式の知識が完全に不要とはならず、生成AIにどう指示を出すか、どのような考えで検索式を作成するかは、生成AI活用においても重要であることは変わらないと筆者は考えます。
特に、侵害予防調査(クリアランス調査、FTO調査)では、何をどこまで、どのように調べたかが重要であり、生成AI活用におけるリテラシーが重要となるでしょう(参考:酒井美里、AI時代の侵害予防調査(FTO)と「ディスカバリー」の基礎知識)。
以下の図に示すように、検索式の作成におけるタスクは、(2-1)調査対象技術の構成の特定と、(2-2)予備検索、(2-3)特許分類の特定、(2-4)キーワードの整理、(2-5)本検索式の作成に細分化されます。

(2-1)調査対象技術の構成の特定では、ステップ1で把握した「技術分野」、「課題」、「解決手段」、「効果」の観点から、調査で用いる構成をキーワードで特定します。
(2-2)予備検索では、特定したキーワードを用いて下調べとしての予備検索をして関連する特許文献を見つけます。(2-3)特許分類の特定では、予備検索で見つけた特許文献に付与されている特許分類(IPC、FI、Fターム)を特定します。
(2-4)キーワードの整理では、予備検索で見つけた特許文献や、特許分類の情報からキーワードを検討します。
(2-5)本検索式の作成では、特定した特許分類とキーワードを用いて検索式を作成します。
(2-1)調査対象技術の構成の特定
(1-2)調査対象技術のまとめをしているので、「技術分野」と、「課題」の観点から見た「解決手段」をキーワードで特定します。
このステップで特定したキーワードで次の(2-2)予備検索を行うことになります。
前回の記事で、先行技術の把握が質の高い調査のポイントとなることを述べましたが、特許調査をする際の最初の情報収集では、いきなり特許文献を調べるのではなく、製品やサービスについて調べることが有効です(参考:ChatGPT o3を用いた先行技術調査(プロンプト付))。
何らかの資料や依頼における全体像を把握することで、技術分野が何であるか、特許調査で使用する特許分類(IPC/FI/CPC)のセクションなどが何処に該当するかをイメージすることで調査の大枠を想定することは優秀なサーチャーの思考法です。
この場面における、情報収集に生成AIを活用することが非常に有効であり、的確かつ網羅的に調査対象技術をまとめてくれます。
筆者の作成したGPTsである生成AI先行技術調査でも、1次検索の前に、入力文の意味を解析して、技術要素を特定し、技術要素ごとに関連するキーワードを提案するように構築してあります(参考:生成AI先行技術調査GPTsの使い方)。
コンテクスト(文脈)を大切にすることで、この後のステップにおけるアウトプットのクオリティを上げることを意識します。
(2-2)予備検索
特定したキーワードを用いて予備検索をする際に、生成AIが威力を最大限に発揮します。
ChatGPT o3を用いた先行技術調査(プロンプト付)と言う記事では、「このような製品に関連する特許を日本、海外問わず可能な限り多く集めて下さい。」と、生成AIに指示をすることで、具体的な特許を短時間で見つけることに成功しています。
また、筆者の作成したGPTsである生成AI先行技術調査でも、生成AIが自ら特定した製品と手段の観点で、予備検索としての第一次検索を実行しています。
(2-3)特許分類の特定
特許分類(IPC、FI、Fターム)を、予備検索で見つけた特許文献に付与されているものを調べることで特定します。
このとき、予備検索で見つけた文献のチェックに加えて、生成AIに特許分類を提案させることで、特許分類の特定精度を上げることが有効です。
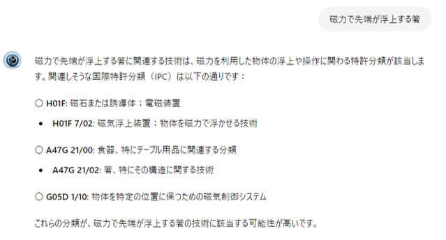
国際特許分類IPCチャットというGPTs(野崎篤志氏作成)は、ある技術について調べたい場合に関連するIPCを回答するGPTです。IPCの定義だけではなく、IPCメイングループについては意訳した定義文も学習させているそうです。
「磁力で先端が浮上する箸」について、試した結果を示します。

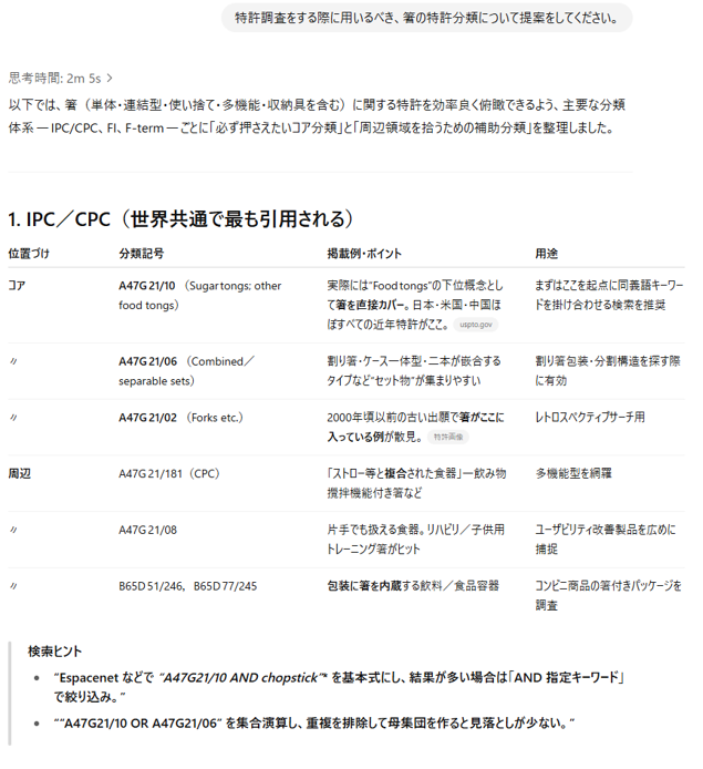
また、「特許調査をする際に用いるべき、箸の特許分類について提案をしてください。」とChatGPT o3に指示をした結果を示します。
IPCやFI、Fタームを提案しており、一部不正確なものもありますが、大枠では正しく分類が特定されています。


(2-4)キーワードの整理
キーワードを、予備検索で見つけた特許文献や、特許分類の情報から検討します。
ここでも、予備検索で見つけた特許分類のチェックに加えて、生成AIにキーワードの類義語を提案させることで、キーワードの特定精度を上げることが有効です。
このように、従来の特許調査で人間がやっているタスクを、生成AIと協働して行うことで、各タスクの精度を向上させることができます。
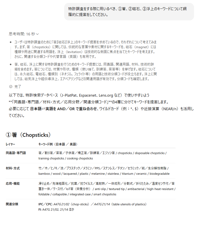
「特許調査をする際に用いるべき、①箸、②磁石、③浮上のキーワードについて網羅的に提案をしてください。」とChatGPT o3に指示をした結果を示します。


(2-5)本検索式の作成
特定した特許分類とキーワードを用いて検索式を作成します。
検索式は、調査の目的に応じて、再現率を重視するのか、適合率を重視するのか、式の”組み立て方”が異なります。
検索式の組み立て方と言う記事で述べましたが、検索式を作成するときには、調査観点毎に同一の観点はOR演算(「+」)で足し合わせ、異なる観点はAND演算(「×」や「*」)で掛け合わせることが基本となります。
そして、検索式の基本的な演算パターンは、以下の①~③の3パターンとなります。

そして、特許分類とキーワードを併用して複数の小集合を作成することで、再現率と適合率の両方が高い、効率的かつ漏れのない検索式を作成します。
生成AIを用いた検索式作成の原則を生成AIに出力させた記事(特許調査の検索式の作り方(プロンプト付))の「5.検索式の組み立て方」にも、同様のメソッドが出力されています。
特許検索式作成GPTというGPTs(野崎篤志氏作成)は、調べたいテーマを入力するだけで簡単に特許検索式を作成することができるGPTであり、生成される検索式はJ-PlatPatの論理式に対応しており、検索式を作成する前に特許検索マトリックスを確認することができるものです。
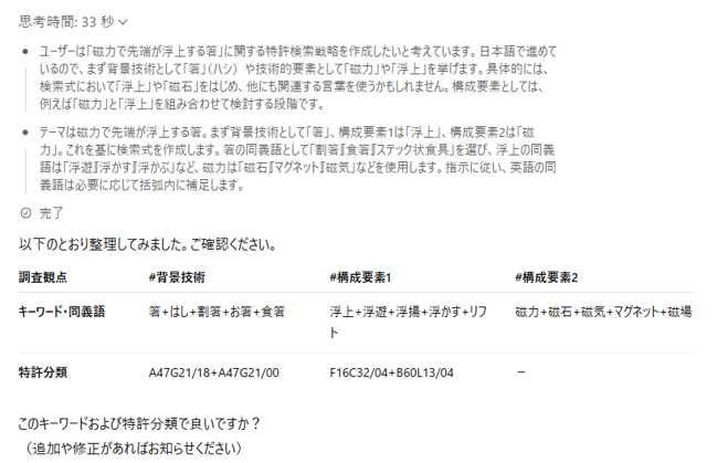
「磁力で先端が浮上する箸」について、試した結果を示します。

調査観点として、背景技術、構成要素ごとに、キーワードと特許分類が整理された上で、各調査観点について、キーワードのみの掛け合わせ、キーワードと特許分類の掛け合わせで小集合が作成され、各小集合を足し合わせることで、最終的な検索式が作成されています。

調査観点を特許分類とキーワードで整理をして、適切に掛け合わせるという、検索式の組み立て方のポイントが忠実に実践されていることがわかります。
以上、今回は生成AIを検索式の作成に活用することの概論について述べました。
次回は、生成AIを用いた検索式作成の実践について述べようと思います。

